CYCLOPS
An Alterative Cyclops Architecture
29 Nov 2012
The necessary software to undertake image removal had been developed and initial results are encouraging. The LO has been replaced with a MAX2870 which will extend the frequency coverage to 6GHz. PC code based on KISS Konsole has been developed and provides the usual spectrum analyser options and features. Prototype hardware using off-the-shelf evaluation boards has been constructed. FPGA code for the Metis board has been developed that enables the MAX2870 evaluation board to be connected to the Atlas bus. Development and refinement of the PC code is ongoing. It is expected that PCB design will start in early 2013.
10 Jan 2012
Feedback
Thanks to all those who provided feedback in relation to the proposed new architecture.
This technique has been used before:
QST October 2008 "Experimenters RF Spectrum Analyzer" George Steber, WB9LVI. George used both the LO image switching technique and moving the LO by Delta f in order to locate and remove images.
The Signal Hound Spectrum Analyzer (www.signalhound.com) uses this LO image switching technique with a fixed 10.7MHz IF to locate and remove images.
Feedback on the above designs indicated that they work well for narrow scans but are rather slow when scanning wide frequency ranges. Since Mercury will provide a 0-50MHz spectrum, and can also provide a bandwith of > 192kHz with suitable changes to the FPGA code, then we should be able to improve on these designs.
Since we can fine tune the required frequency using Mercury we can use the AD4351 in integer rather than fractional mode which will reduce the LO spurs.
6 Jan 2012
The description of the current Cyclops project follows very conventional lines i.e. input mixer, microwave LO, first IF above the highest LO frequency, second mixer with fixed second LO and second IF in the VHF range. Nothing very different here and the design follows many existing examples. Whilst the prototypes performed adequately, a review of more current technologies indicates a possible alternative approach that has a number of advantages but also some disadvantages. An alternative architecture is as shown in the block diagram below. This is a simple down converter that uses an IF in the 0 to 55MHz range (that will be fed to Mercury).
By using a single chip VCO + PLL (e.g. ADF4351) we can build a spectrum analyser that will cover the range from 0Hz to 4.4GHz.
As you can see this is very simple from a hardware perspective. However, this simplification does come at a price – in the form of a total lack of image rejection.
For example, assume we want to display an input signal at 100MHz. We can arbitrarily select an IF frequency of say 10MHz which we tune Mercury to. In order that the signal spectrum is not reversed on the PC display we place the LO at 100 – 10 = 90MHz.
This will work just fine. But if there is also a signal at 90 - 10 = 80MHz (i.e. an image frequency) this will also be displayed and without some signal processing it will not be possible to determine if this signal is actually at 100MHz or 80MHz.
Since we are using Mercury as our IF receiver we have a vast array of possible LO and IF frequency combinations that could be used. So, if we now tune Mercury to say 20MHz and set our LO to 80MHz then our 100MHz signal will be displayed but the 80MHz image will not. Once again we could choose an IF of 30MHz, a LO of 70MHz and again the 80MHz image will not be displayed.
So, if we make a measurement with number of different IF + LO combinations and the FFT result is identical (perhaps not identical, but very similar due to the noise floor etc) we can be pretty sure that we are not being affected by any image signals. If only a few of the measurements are similar then we can choose one of these to display.
There are other techniques we can use to detect an image e.g. keep the IF fixed but move the LO to the image frequency. The FFT output would need to be reversed in this case before the spectrums are compared, but that is simple enough to do.
With this architecture the problem of detecting and eliminating images becomes one of software processing rather than filtering as in the case of a conventional spectrum analyser.
I investigated this architecture further using an AD4350 evaluation board connected to an ADE11X mixer, using Mercury as the IF plus PowerSDR as the display. This works very well and even without any image software processing makes a useful item of test equipment.
The ADF4351 uses a microwave VCO in the 3 to 4GHz range. To provide lower frequencies the VCO output is passed through (internal) dividers such that the output will cover the frequency range from 35 to 4400MHz. By using a divider the phase noise of the VCO is reduced such that over the 0-1GHz range the overall performance is superior to that of the prototype Cyclops board. The VCO is integral to the chip in which case the phase noise is not particularly good in comparison to say a YIG oscillator. However, when divided down it does make a most useful piece of test equipment.
In summary the advantages of the alternative architecture are:
- Wider frequency coverage 0 – 4.4GHz
- Much simpler and hence lower cost
- Improved phase noise performance
- No modifications to Mercury hardware required (Original Cyclops required the input filter to be bypassed in order to use as a 95MHz IF)
Disadvantages:
- More complex PC software required to detect images
- May not be possible to eliminate all images e.g. wide band or fast moving signals
A companion tracking generator could be built on the same board using a second ADF4351 and either a DDS chip or Penny(Lane) used as its reference. The combination could also be used as a Vector Network Analyser. An alternative to the ADF4351 is the Hittite HMC830LP6GE which provides output in the range 25 – 3000MHz and appears to offer lower phase noise.
Next Step. Modify PowerSDR so that the bandscope data can be saved to a file on demand. Capture signals using different IF + LO combinations and develop a suitable image detection algorithm.
Ideas, comments and suggestions are welcome.
73's Phil...VK6APH
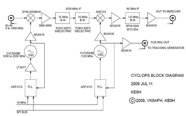
PREVIOUS ARCHITECTURE
Cyclops is a 0 to 1GHz Spectrum Analyzer and Tracking Generator
Largely based on Scotty's Spectrum Analyser [SSA] http://www.scottyspectrumanalyzer.com/ but with a 96MHz second IF based around Mercury or QuickSilver. Moving the second IF to 96MHz simplifies the filtering after the first mixer which means we can use a dielectric filter here rather than the multi-stage cavity filter used in the SSA.
Please note that the project is intended to develop a spectrum analyzer and not a broadband receiver - we will be grabbing a number of samples from the ADC and then processing them at our (PC's) leisure rather than doing this in real-time.
Ideas, comments and suggestions are welcome.
73's Phil...VK6APH
CURRENT STATUS
Update: 3 August 2011
Project has been restarted. The project has been dormant due to work on other HPSDR projects as well as a problem with high noise sidebands on both local oscillators. The noise problem appears to be due to the use of a squarewave 10MHz reference for the PLL chips beign use directly from the Atlas bus. By using a low level sine wave directly connected to the reference pin of the PLL chip the noise is considerably reduced.
Project team currenty consists of Berndt, VK5ABN, Kjell, LA2NI and Phil, VK6APH.
Update: 25th July 2009
Schematic and artwork are final for the prototype PC board. Proto PC Boards have been ordered. Thanks to all who took the time to review and comment. --- Graham, KE9H.
Update: 11th July 2009
Download the information package below, consisting of block diagram, schematics, and top level parts placement for review and comment. A first prototype PCB has been laid out, and comments, discussion and improvements are being solicited, prior to fabrication. --- Graham, KE9H.
Media: Cyclops_Binder_090711b.pdf
Update: 25th January 2009
Cyclops Schematics: Original Schematics were posted, now superseded by the above information.
Update: 10th April 2008
SAW 96MHz second IF filters and 1.030GHz dielectric filters have arrived as have all the remaining parts. Presently writing the Verilog code to set up the LMX2326 PLLs and building a breadboard to test the design.
Update: 4 December 2007
Bill, KD5TFD, and I have successfully modified the necessary software, based on the the C# 'MercScope' and 'SharpDSP' by Phil N8VB, to disp:xlay a 48-51MHz chunk of spectrum from Mercury. This represents a working proof of concept as far as the IF is concerned.
Considerable feedback has indicated that basing the software design on C# and Windows based tools was not particularly popular. There was strong support for a cross platform approach. In which case further development will be undertaken using Java for the GUI (including OpenGL), C/C++ for the processing logic and dttSP for the signal processing. Tom, N4WBS, has agreed to be lead programmer and I am delighted to welcome him to the project.
I have also looked at using a higher 2nd IF, 96MHz rather than 50MHz. This will further relax the specification of the GHz first IF filter and the availability of high performance SAW filters at this frequency will provide sufficient 2nd IF image rejection. The performance of Mercury at this frequency (an alias response) is totally acceptable.
FEEDBACK
Al - N0TVJ - Good web site by S53MV with lots of relevant ideas http://lea.hamradio.si/~s53mv/spectana/vco.html
- Selected 1.030GHz first IF filter - Toko 6DFC-1030C-10
- Selected 96MHz second IF filter - RFM SF2135A www.rfm.com
- VCOs are by Crystek.