EXCALIBUR

From HPSDRwiki
Revision as of 17:39, 17 October 2009 by KE9H (Talk | contribs) (TEST RESULTS)

Jump to: navigation, search
DCP 3351 (Medium).JPG

Excalibur is a small accessory card for the Atlas bus that enables the use of an external 10 MHz frequency reference for locking the frequency of an HPSDR radio to the same accuracy of the standard, or GPS disciplined oscillator.

22 June 2009 - Show of interest page now up on hamsdr.com. Please go to: http://www.hamsdr.com/hpsdrlist.aspx?p=7 to express your interest.

It also provides an optional TCXO frequency reference for the HPSDR, that is much better than the on board 10 MHz oscillators, although not as good as an external standard or GPS-DO.

Alpha version cards are being built and tested currently. The first card constructed is pictured.

This board is much simpler than the main HPSDR cards, so I expect that they would be offered as either bare boards, or as kits as was Atlas. This card uses the larger 1206 surface mount parts for easier manual assembly.

Ideas, comments and suggestions are welcome.

--- Graham, KE9H

DESCRIPTION

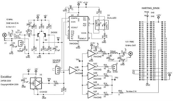
Schematic 1
Schematic 2

Excalibur can be configured/populated in several ways.

First, it can be configured to take an external 10MHz signal, such as a sine wave or square wave output from a reference standard or GPS disciplined oscillator, into a BNC input and process it into a square wave and put it on Atlas bus 10 MHz clock line C16.

It can alternately output a square wave to a two pin connector (J2), for direct connection to the AUXCLK-(J8) input on Mercury.

Optionally, it is a way to have an on-bus "instant on" TCXO with more accuracy than the 10 MHz oscillators on either Penelope or Mercury.

The board has a 10 MHz "Input" BNC, and a 10 MHz "Output" BNC connector. The input can be configured to drive the bus, or act as a reference for setting the on-board TCXO.

The "Output" BNC provides a 10 MHz sine wave at 8.5 dBm as a way to lock external equipment to which ever 10 MHz source is in use.

There is a multi-colored LED, hooked to the output of a frequency-phase detector comparing the TCXO to whatever is coming in the "Input" connector. It gives both a HIGH/LOW frequency color indication and a visible beat indicator. It is useful for setting the TCXO to within a fraction of a Hz.

The 10 MHz oscillators on the Mercury or Penelope cards have a rated stability of +/- 50 or 100 ppM over wide temperature, or +/- 500 Hz to 1 kHz at 10 MHz. Using the Calibrate function built into PowerSDR, you can set them to WWV or other reference, with an accuracy of about 10 to 30 Hz, but I would still expect them to walk around +/- 50 to 100 Hz over normal room temperature variation.

The (medium performance) TCXO on Excalibur has a rated stability of +/- 1 ppM over wide temperature, or +/- 10 Hz at 10 MHz. I observe that over just normal room temperature variation, it stays within 1 Hz of the calibrated frequency, and will likely age at the rate of 1 Hz every several months.

A (high performance) external 10 MHz GPS disciplined oscillator will typically exceed +/- 0.0001 ppM or +/- 0.001 Hz at 10 MHz for as long as the GPS system remains operating.

The card is the same width as Penelope or Mercury, but is only 4 cm. (1.6 inches) high, and takes one slot position on the Atlas bus.

The only expensive part is the TXCO (about USD $46), which is not necessary if you just want to inject a 10 MHz external reference.

Although the board contains no software, it is compatible with the JTAG chain, so that it will pass through JTAG programming from cards on either side of it.

TEST RESULTS

From Joe, K5SO ---

Frequency Plot

Here is a JPEG image of my measurement results of Excalibur's TCXO output frequency over a 3-day period. Measurements were taken every 100 seconds with a precision of 1 milli-Hz using the equipment indicated in the image file. The Excalibur board was open (in an Antec NSK2480 enclosure with the top off) to the shack environment. Daily ambient shack temperature variations were over the range 65F to 79F; I did not record the precise time-temperature profile of the shack during these measurements. As you can see from the plot, the Excalibur TCXO stayed at 10 MHz within about +/- 1 Hz during the entire measurement period.

73, Joe K5SO

John, N8UR, has done a detailed Allan Variance and phase noise measurement of the TCXO on Excalibur. More testing of the results comparison of HPSDR running with the onboard oscillators, versus Excalibur TCXO, versus external standard injected through Excalibur will follow. View his measurement results on his website at http://www.febo.com/pages/excalibur.

CURRENT STATUS

October 17, 2009

The project is currently in kitting. The manual has been posted to the Support page on the Wiki.


April 19, 2009

Assembly and testing of the Alpha cards is complete, with agreement received from all the Alpha testers to release the design to TAPR for kitting and distribution. A few minor changes were made to the board to make access to the TCXO adjustment and "Source Selection" jumper easier from the top of the board.


March 21, 2009

Alpha version cards are being built and tested currently, by Phil, VK6APH; John, N8UR; Joe, K5SO; and myself, KE9H.

RELATED DOCUMENTS AND LINKS

The PCB cards and schematics are designed in EAGLE Layout Editor

http://www.cadsoftusa.com/

http://www.cadsoft.de/

==

Good design notes on conversion of sine-waves to squarewaves and vice versa in frequency standards clock distribution are found at Wenzel's web site:

http://www.wenzel.com/documents/waveform.html

http://www.wenzel.com/library1.htm